央廣網廣州10月23日消息(記者官文清 見習記者徐鋇兒)10月18日,廣東省牛產業發展促進會重磅發布《廣東牛產業“粵牧優品”評價認定規范(試行)》管理辦法。作為“粵牧優品”體系的首個官方評定標準,該規范的出臺標志著廣東在打造具有全國公信力與行業影響力的畜牧業區域公共品牌進程中,邁出了關鍵性、突破性的一步。

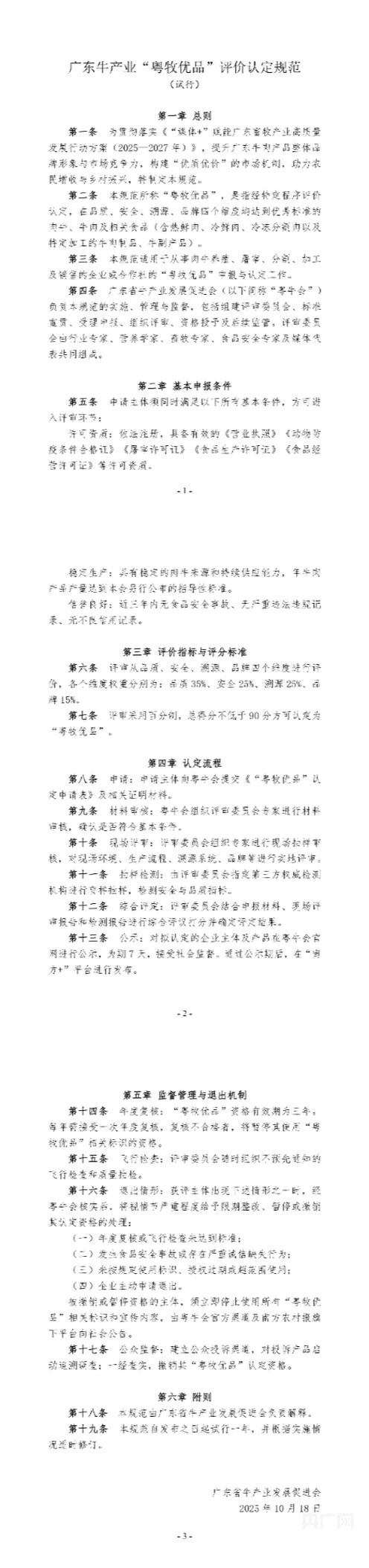
《廣東牛產業“粵牧優品”評價認定規范(試行)》
回溯進程,今年8月《“媒體+”賦能廣東畜牧產業高質量發展行動方案(2025-2027年)》發布后,廣東省牛產業發展促進會迅速響應,聯合跨領域專家團隊,匯聚行業領軍者、資深營養學家、畜牧技術專家、食品安全權威及媒體代表等多方力量,歷經多輪研討、論證與優化,最終敲定“粵牧優品”牛產業專項評定認定規范,確保標準兼具科學性、實用性與權威性。
據介紹,該規范并非單一維度的“質量門檻”,而是聚焦品質、安全、溯源、品牌四大核心維度構建的綜合評價體系,強化標準的支撐與引領作用,推動廣東逐步成為全國牛產業的“創新高地、價值高地、品牌高地”。
在當前全社會對食品安全高度關注的背景下,“粵牧優品”認證的推出更具現實意義:廣東省牛產業發展促進會通過該標準,將建立規范化的肉牛企業資源保護庫,依托數字化技術打通一二三產業融合鏈路,以“層層把關、環環溯源”的嚴格機制,為消費者餐桌上的“放心牛肉”筑起一道堅實屏障。
“接下來,我們將持續加大認定評價規范的宣傳普及力度,推動標準在行業內廣泛推廣、切實落地,同時嚴格做好后續管理與定期復核工作,全力培育、打造更多符合‘粵牧優品’標準的優質企業與產品,為廣東畜牧產業高質量發展注入新動能! 廣東省牛產業發展促進會相關負責人表示。
編輯:鄭少純
更多精彩資訊請在應用市場下載“央廣網”客戶端。歡迎提供新聞線索,24小時報料熱線400-800-0088;消費者也可通過央廣網“啄木鳥消費者投訴平臺”線上投訴。版權聲明:本文章版權歸屬央廣網所有,未經授權不得轉載。轉載請聯系:cnrbanquan@cnr.cn,不尊重原創的行為我們將追究責任。
長按二維碼關注精彩內容





