(原標題:新版自貿區負面清單印發:縮至百項以內,開放軌交設備制造)
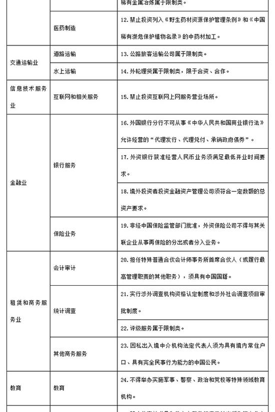
6月16日,國務院辦公廳印發新版《自由貿易試驗區外商投資準入特別管理措施(負面清單)》,此次修訂進一步放寬外商投資準入,新版自貿區負面清單內容劃分為15個門類、40個條目、95項特別管理措施,與2015年版相比,減少了10個條目、27項措施。其中,減少的條目包括軌道交通設備制造、醫藥制造、道路運輸、保險業務、會計審計、其他商務服務等6條,同時整合減少了4條。
《自由貿易試驗區外商投資準入特別管理措施(負面清單)(2017年版)》自2017年7月10日起實施。2015年4月8日印發的《自由貿易試驗區外商投資準入特別管理措施(負面清單)》同時廢止。
自貿試驗區負面清單之內的非禁止投資領域,須進行外資準入許可。自貿試驗區負面清單之外的領域,在自貿試驗區內按照內外資一致原則實施管理。
《自由貿易試驗區外商投資準入特別管理措施(負面清單)(2017年版)》比上一版減少的措施:



《自由貿易試驗區外商投資準入特別管理措施(負面清單)(2017年版)》全文:












中國夢·一線故事 守島日記